Traceability¶
This section contains automatically generated traceability information showing relationships between requirements, design specifications, and implementations.
Requirements Hierarchy Visualization¶
This diagram shows the hierarchical relationship between system-level and component-level requirements.

System Requirements Flow¶
System-level requirements and their component refinements:

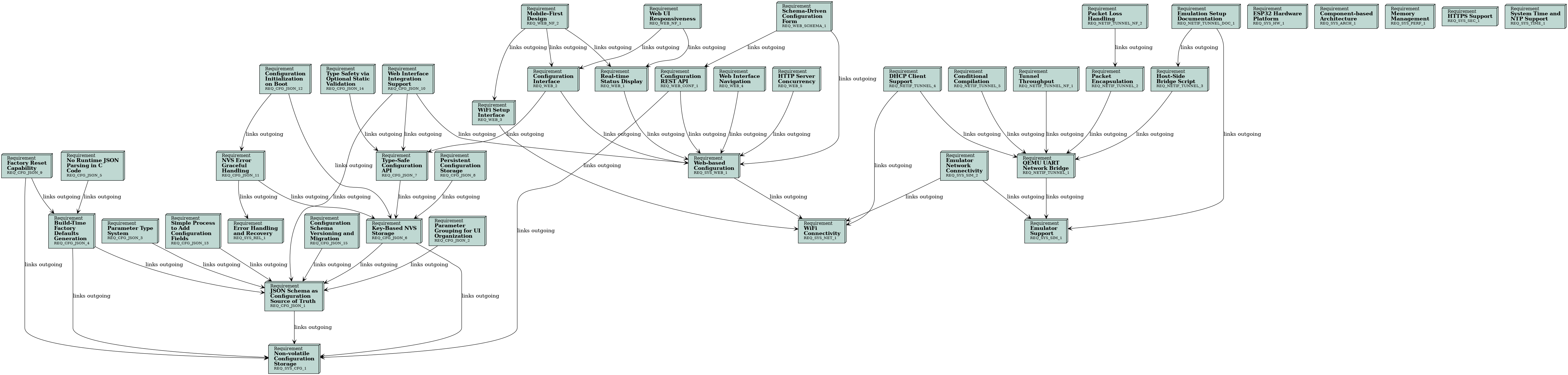
Web Server Component Traceability¶

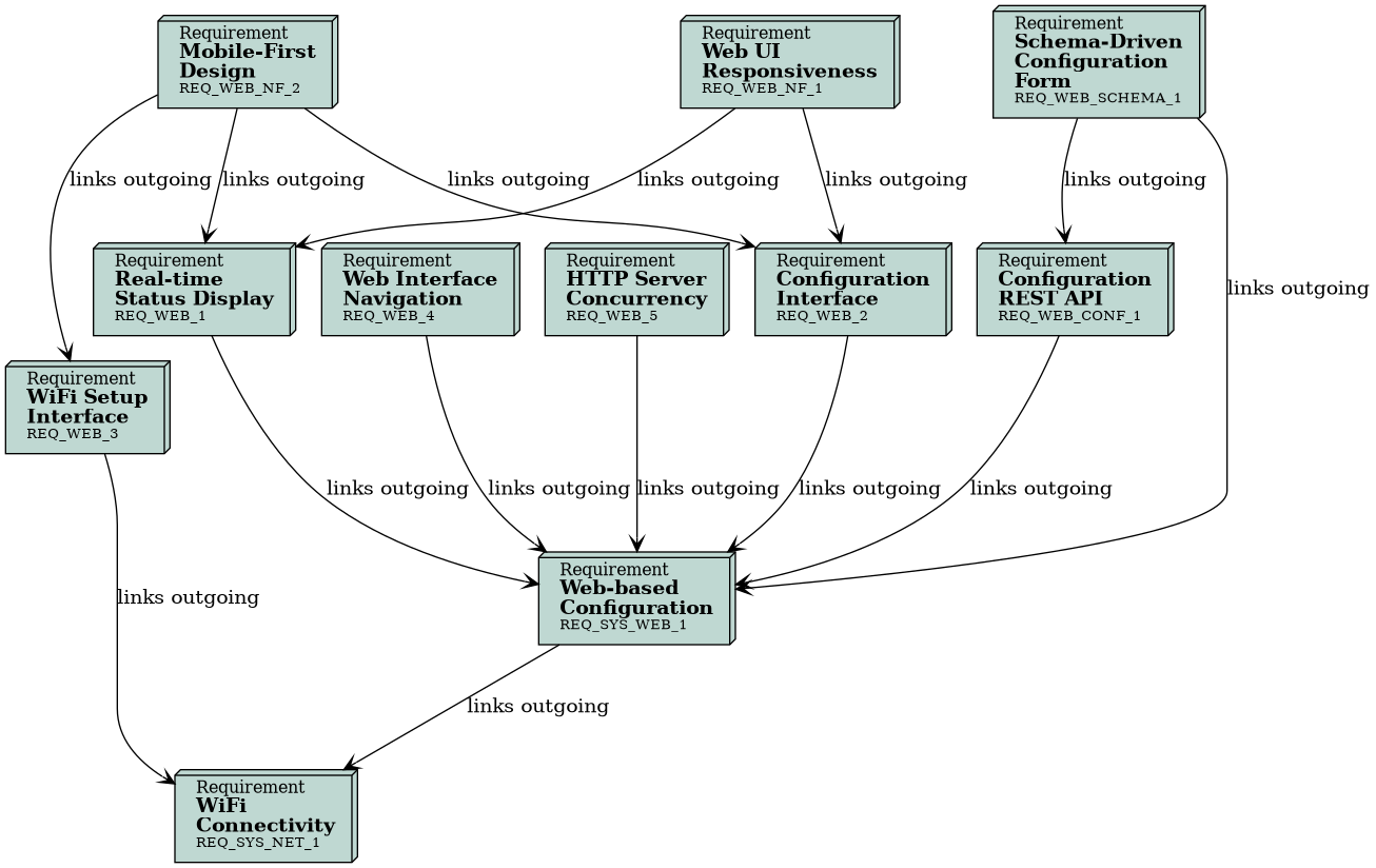
Configuration Manager Traceability¶

Network Tunnel (QEMU) Traceability¶

Requirements Tables¶
All System Requirements¶
ID |
Title |
Status |
Priority |
Tags |
|---|---|---|---|---|
Component-based Architecture |
approved |
mandatory |
architecture; modularity |
|
Non-volatile Configuration Storage |
approved |
mandatory |
storage; nvs; configuration |
|
ESP32 Hardware Platform |
approved |
mandatory |
hardware; platform |
|
WiFi Connectivity |
approved |
mandatory |
network; wifi |
|
Memory Management |
approved |
mandatory |
performance; memory |
|
Error Handling and Recovery |
approved |
mandatory |
reliability; error-handling |
|
HTTPS Support |
open |
optional |
security; https; future |
|
Emulator Support |
approved |
mandatory |
emulator; qemu; testing |
|
Emulator Network Connectivity |
approved |
optional |
emulator; qemu; network; development |
|
System Time and NTP Support |
open |
optional |
time; ntp; future |
|
Web-based Configuration |
approved |
mandatory |
web; configuration |
All Component Requirements¶
Web Server Requirements¶
ID |
Title |
Status |
Priority |
Links |
|---|---|---|---|---|
Real-time Status Display |
approved |
mandatory |
||
Configuration Interface |
approved |
mandatory |
||
WiFi Setup Interface |
approved |
mandatory |
||
Web Interface Navigation |
approved |
mandatory |
||
HTTP Server Concurrency |
approved |
mandatory |
||
Configuration REST API |
approved |
mandatory |
||
Web UI Responsiveness |
approved |
optional |
||
Mobile-First Design |
approved |
optional |
||
Schema-Driven Configuration Form |
approved |
optional |
Configuration Manager Requirements¶
ID |
Title |
Status |
Priority |
Links |
|---|---|---|---|---|
JSON Schema as Configuration Source of Truth |
draft |
mandatory |
||
Web Interface Integration Support |
approved |
optional |
||
NVS Error Graceful Handling |
draft |
mandatory |
||
Configuration Initialization on Boot |
draft |
mandatory |
||
Simple Process to Add Configuration Fields |
draft |
optional |
||
Type Safety via Optional Static Validation |
draft |
optional |
||
Configuration Schema Versioning and Migration |
open |
optional |
||
Parameter Grouping for UI Organization |
draft |
optional |
||
Parameter Type System |
draft |
mandatory |
||
Build-Time Factory Defaults Generation |
draft |
mandatory |
||
No Runtime JSON Parsing in C Code |
draft |
mandatory |
||
Key-Based NVS Storage |
draft |
mandatory |
||
Type-Safe Configuration API |
draft |
mandatory |
||
Persistent Configuration Storage |
draft |
mandatory |
||
Factory Reset Capability |
draft |
mandatory |
Network Tunnel Requirements¶
ID |
Title |
Status |
Priority |
Links |
|---|---|---|---|---|
QEMU UART Network Bridge |
approved |
mandatory |
||
Packet Encapsulation |
approved |
mandatory |
||
Host-Side Bridge Script |
approved |
mandatory |
||
DHCP Client Support |
approved |
mandatory |
||
Conditional Compilation |
approved |
mandatory |
||
Emulation Setup Documentation |
approved |
mandatory |
||
Tunnel Throughput |
approved |
optional |
||
Packet Loss Handling |
approved |
optional |
Requirements Statistics¶
Note
Visual statistics (pie charts) require Matplotlib.
Install with: pip install sphinx-needs[plotting]
Status Distribution (Table)¶
Status |
ID |
|---|---|
implemented |
|
implemented |
|
implemented |
|
implemented |
|
implemented |
|
implemented |
|
implemented |
|
implemented |
|
implemented |
|
implemented |
|
implemented |
|
implemented |
|
implemented |
|
implemented |
|
implemented |
|
implemented |
|
implemented |
|
implemented |
|
implemented |
|
implemented |
|
implemented |
|
implemented |
|
implemented |
|
implemented |
|
implemented |
|
implemented |
|
implemented |
|
implemented |
|
implemented |
|
implemented |
|
draft |
|
approved |
|
draft |
|
draft |
|
draft |
|
draft |
|
open |
|
draft |
|
draft |
|
draft |
|
draft |
|
draft |
|
draft |
|
draft |
|
draft |
|
approved |
|
approved |
|
approved |
|
approved |
|
approved |
|
approved |
|
approved |
|
approved |
|
approved |
|
approved |
|
approved |
|
approved |
|
approved |
|
approved |
|
open |
|
approved |
|
approved |
|
open |
|
approved |
|
approved |
|
approved |
|
approved |
|
approved |
|
approved |
|
approved |
|
approved |
|
approved |
|
approved |
|
approved |
|
draft |
|
approved |
|
approved |
|
approved |
|
approved |
|
approved |
|
approved |
|
approved |
|
approved |
|
approved |
|
approved |
|
approved |
|
approved |
|
approved |
|
approved |
|
approved |
|
approved |
|
approved |
|
approved |
|
draft |
|
approved |
|
approved |
|
approved |
|
approved |
|
approved |
|
approved |
|
approved |
|
approved |
|
open |
|
open |
|
open |
|
open |
|
open |
|
open |
|
open |
|
open |
|
approved |
|
approved |
|
approved |
|
approved |
|
approved |
|
approved |
|
approved |
|
approved |
|
approved |
|
approved |
|
approved |
|
approved |
|
approved |
Priority Distribution (Table)¶
Priority |
ID |
|---|---|
mandatory |
|
optional |
|
mandatory |
|
mandatory |
|
optional |
|
optional |
|
optional |
|
optional |
|
mandatory |
|
mandatory |
|
mandatory |
|
mandatory |
|
mandatory |
|
mandatory |
|
mandatory |
|
mandatory |
|
mandatory |
|
mandatory |
|
mandatory |
|
mandatory |
|
mandatory |
|
optional |
|
optional |
|
mandatory |
|
mandatory |
|
mandatory |
|
mandatory |
|
mandatory |
|
mandatory |
|
optional |
|
mandatory |
|
optional |
|
optional |
|
mandatory |
|
mandatory |
|
mandatory |
|
mandatory |
|
mandatory |
|
mandatory |
|
mandatory |
|
optional |
|
optional |
|
optional |
|
Coverage Analysis¶
Requirements by Status¶
Status |
ID |
Title |
|---|---|---|
implemented |
Certificate Handler |
|
implemented |
Config Manager |
|
implemented |
Network Tunnel |
|
implemented |
cert_handler_get_ca_cert |
|
implemented |
cert_handler_get_info |
|
implemented |
cert_handler_get_server_cert |
|
implemented |
cert_handler_get_server_key |
|
implemented |
cert_handler_init |
|
implemented |
config_commit |
|
implemented |
config_factory_reset |
|
implemented |
config_get_all_as_json |
|
implemented |
config_get_bool |
|
implemented |
config_get_int16 |
|
implemented |
config_get_int32 |
|
implemented |
config_get_schema_json |
|
implemented |
config_get_string |
|
implemented |
config_init |
|
implemented |
config_set_all_from_json |
|
implemented |
config_set_bool |
|
implemented |
config_set_bool_no_commit |
|
implemented |
config_set_int16 |
|
implemented |
config_set_int16_no_commit |
|
implemented |
config_set_int32 |
|
implemented |
config_set_string |
|
implemented |
config_set_string_no_commit |
|
implemented |
config_write_factory_defaults |
|
implemented |
netif_uart_tunnel_deinit |
|
implemented |
netif_uart_tunnel_get_handle |
|
implemented |
netif_uart_tunnel_init |
|
implemented |
netif_uart_tunnel_config_t |
|
draft |
JSON Schema as Configuration Source of Truth |
|
approved |
Web Interface Integration Support |
|
draft |
NVS Error Graceful Handling |
|
draft |
Configuration Initialization on Boot |
|
draft |
Simple Process to Add Configuration Fields |
|
draft |
Type Safety via Optional Static Validation |
|
open |
Configuration Schema Versioning and Migration |
|
draft |
Parameter Grouping for UI Organization |
|
draft |
Parameter Type System |
|
draft |
Build-Time Factory Defaults Generation |
|
draft |
No Runtime JSON Parsing in C Code |
|
draft |
Key-Based NVS Storage |
|
draft |
Type-Safe Configuration API |
|
draft |
Persistent Configuration Storage |
|
draft |
Factory Reset Capability |
|
approved |
QEMU UART Network Bridge |
|
approved |
Packet Encapsulation |
|
approved |
Host-Side Bridge Script |
|
approved |
DHCP Client Support |
|
approved |
Conditional Compilation |
|
approved |
Emulation Setup Documentation |
|
approved |
Tunnel Throughput |
|
approved |
Packet Loss Handling |
|
approved |
Component-based Architecture |
|
approved |
Non-volatile Configuration Storage |
|
approved |
ESP32 Hardware Platform |
|
approved |
WiFi Connectivity |
|
approved |
Memory Management |
|
approved |
Error Handling and Recovery |
|
open |
HTTPS Support |
|
approved |
Emulator Support |
|
approved |
Emulator Network Connectivity |
|
open |
System Time and NTP Support |
|
approved |
Web-based Configuration |
|
approved |
Real-time Status Display |
|
approved |
Configuration Interface |
|
approved |
WiFi Setup Interface |
|
approved |
Web Interface Navigation |
|
approved |
HTTP Server Concurrency |
|
approved |
Configuration REST API |
|
approved |
Web UI Responsiveness |
|
approved |
Mobile-First Design |
|
approved |
Schema-Driven Configuration Form |
|
approved |
ESP-IDF CMake Integration |
|
draft |
Certificate Handler Component Design |
|
approved |
GitHub Codespaces Integration |
|
approved |
Component Communication Pattern |
|
approved |
Configuration Manager Component Design |
|
approved |
Configuration Data Flow |
|
approved |
Error Recovery and Reset Strategy |
|
approved |
Flash Memory Configuration |
|
approved |
HTTP Server Architecture Details |
|
approved |
ESP32 Template Layered Architecture |
|
approved |
Logging and Diagnostics Strategy |
|
approved |
Memory Management Strategy |
|
approved |
Network Tunnel Component Design |
|
approved |
System Performance Requirements |
|
approved |
QEMU Hardware Abstraction |
|
approved |
QEMU Component Selection |
|
approved |
FreeRTOS Task Organization |
|
approved |
Web Server Component Design |
|
approved |
WiFi Manager Design Details |
|
approved |
Type-Safe Configuration API |
|
draft |
JSON Schema-Driven Architecture |
|
approved |
Bulk JSON Configuration API |
|
approved |
Factory Reset via Bulk JSON Update |
|
approved |
Adding New Configuration Fields |
|
approved |
Configuration Schema Structure |
|
approved |
JSON Schema as Single Source of Truth |
|
approved |
NVS Storage Format |
|
approved |
Type Safety Without Code Generation |
|
approved |
JSON Schema for UI Generation |
|
open |
Configuration Webpage Architecture |
|
open |
Device Reset Countdown Interface |
|
open |
Error Handling and User Feedback |
|
open |
Configuration Data Flow |
|
open |
Dynamic Form Generation from Schema |
|
open |
Complete Page Initialization Flow |
|
open |
JSON Array to Form Field Mapping |
|
open |
UI State Management |
|
approved |
Web Server Architecture |
|
approved |
Captive Portal Design |
|
approved |
HTTP Server Configuration |
|
approved |
Extension Guide for Web Pages |
|
approved |
Config Manager Integration Pattern |
|
approved |
WiFi Manager Integration Pattern |
|
approved |
Configuration API Endpoints |
|
approved |
System Health API Endpoint |
|
approved |
WiFi Management REST API Endpoints |
|
approved |
URI Routing Table |
|
approved |
CORS Configuration |
|
approved |
Static File Embedding Strategy |
|
approved |
Web Server Testing Strategy |
All Requirements List¶
Complete list of all requirements with status and links: