Traceability¶
This section contains automatically generated traceability information showing relationships between requirements, design specifications, and implementations.
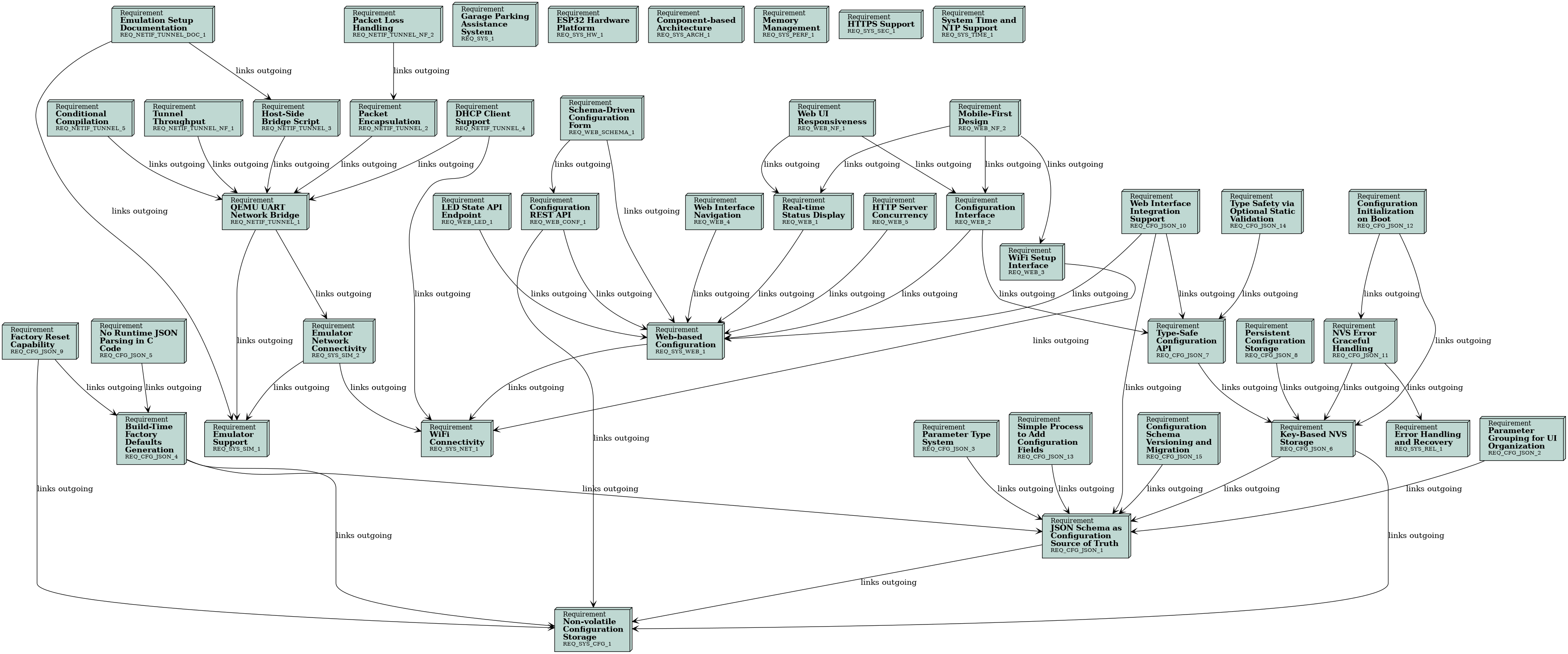
Requirements Hierarchy Visualization¶
This diagram shows the hierarchical relationship between system-level and component-level requirements.

System Requirements Flow¶
System-level requirements and their component refinements:

Web Server Component Traceability¶

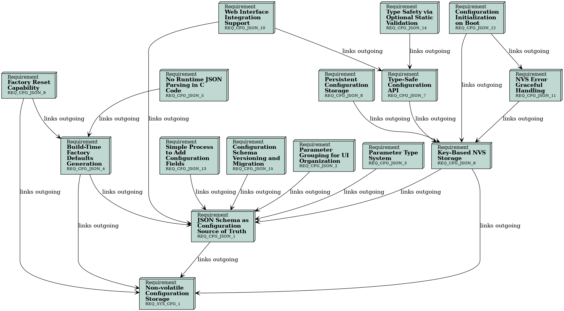
Configuration Manager Traceability¶

Network Tunnel (QEMU) Traceability¶

Requirements Tables¶
All System Requirements¶
ID |
Title |
Status |
Priority |
Tags |
|---|---|---|---|---|
Garage Parking Assistance System |
approved |
mandatory |
system; parking; garage |
|
Component-based Architecture |
approved |
mandatory |
architecture; modularity |
|
Non-volatile Configuration Storage |
approved |
mandatory |
storage; nvs; configuration |
|
ESP32 Hardware Platform |
approved |
mandatory |
hardware; platform |
|
WiFi Connectivity |
approved |
mandatory |
network; wifi |
|
Memory Management |
approved |
mandatory |
performance; memory |
|
Error Handling and Recovery |
approved |
mandatory |
reliability; error-handling |
|
HTTPS Support |
open |
optional |
security; https; future |
|
Emulator Support |
approved |
mandatory |
emulator; qemu; testing |
|
Emulator Network Connectivity |
approved |
optional |
emulator; qemu; network; development |
|
System Time and NTP Support |
open |
optional |
time; ntp; future |
|
Web-based Configuration |
approved |
mandatory |
web; configuration |
All Component Requirements¶
Web Server Requirements¶
ID |
Title |
Status |
Priority |
Links |
|---|---|---|---|---|
Real-time Status Display |
approved |
mandatory |
||
Configuration Interface |
approved |
mandatory |
||
WiFi Setup Interface |
approved |
mandatory |
||
Web Interface Navigation |
approved |
mandatory |
||
HTTP Server Concurrency |
approved |
mandatory |
||
Configuration REST API |
approved |
mandatory |
||
LED State API Endpoint |
approved |
important |
||
Web UI Responsiveness |
approved |
optional |
||
Mobile-First Design |
approved |
optional |
||
Schema-Driven Configuration Form |
approved |
optional |
Configuration Manager Requirements¶
ID |
Title |
Status |
Priority |
Links |
|---|---|---|---|---|
JSON Schema as Configuration Source of Truth |
implemented |
mandatory |
||
Web Interface Integration Support |
approved |
optional |
||
NVS Error Graceful Handling |
implemented |
mandatory |
||
Configuration Initialization on Boot |
implemented |
mandatory |
||
Simple Process to Add Configuration Fields |
implemented |
optional |
||
Type Safety via Optional Static Validation |
implemented |
optional |
||
Configuration Schema Versioning and Migration |
open |
optional |
||
Parameter Grouping for UI Organization |
implemented |
optional |
||
Parameter Type System |
implemented |
mandatory |
||
Build-Time Factory Defaults Generation |
implemented |
mandatory |
||
No Runtime JSON Parsing in C Code |
implemented |
mandatory |
||
Key-Based NVS Storage |
implemented |
mandatory |
||
Type-Safe Configuration API |
implemented |
mandatory |
||
Persistent Configuration Storage |
implemented |
mandatory |
||
Factory Reset Capability |
implemented |
mandatory |
Network Tunnel Requirements¶
ID |
Title |
Status |
Priority |
Links |
|---|---|---|---|---|
QEMU UART Network Bridge |
approved |
mandatory |
||
Packet Encapsulation |
approved |
mandatory |
||
Host-Side Bridge Script |
approved |
mandatory |
||
DHCP Client Support |
approved |
mandatory |
||
Conditional Compilation |
approved |
mandatory |
||
Emulation Setup Documentation |
approved |
mandatory |
||
Tunnel Throughput |
approved |
optional |
||
Packet Loss Handling |
approved |
optional |
Requirements Statistics¶
Note
Visual statistics (pie charts) require Matplotlib.
Install with: pip install sphinx-needs[plotting]
Status Distribution (Table)¶
Status |
ID |
|---|---|
implemented |
|
implemented |
|
implemented |
|
implemented |
|
implemented |
|
implemented |
|
implemented |
|
implemented |
|
implemented |
|
implemented |
|
implemented |
|
implemented |
|
implemented |
|
implemented |
|
implemented |
|
implemented |
|
implemented |
|
implemented |
|
implemented |
|
implemented |
|
implemented |
|
implemented |
|
implemented |
|
implemented |
|
implemented |
|
implemented |
|
implemented |
|
implemented |
|
implemented |
|
implemented |
|
implemented |
|
implemented |
|
implemented |
|
implemented |
|
implemented |
|
implemented |
|
implemented |
|
implemented |
|
implemented |
|
implemented |
|
implemented |
|
implemented |
|
implemented |
|
implemented |
|
implemented |
|
implemented |
|
implemented |
|
implemented |
|
implemented |
|
implemented |
|
implemented |
|
implemented |
|
implemented |
|
implemented |
|
implemented |
|
implemented |
|
implemented |
|
implemented |
|
implemented |
|
implemented |
|
implemented |
|
implemented |
|
implemented |
|
implemented |
|
implemented |
|
implemented |
|
implemented |
|
implemented |
|
implemented |
|
implemented |
|
implemented |
|
implemented |
|
implemented |
|
implemented |
|
implemented |
|
implemented |
|
implemented |
|
implemented |
|
implemented |
|
implemented |
|
implemented |
|
implemented |
|
implemented |
|
implemented |
|
approved |
|
implemented |
|
implemented |
|
implemented |
|
implemented |
|
open |
|
implemented |
|
implemented |
|
implemented |
|
implemented |
|
implemented |
|
implemented |
|
implemented |
|
implemented |
|
implemented |
|
implemented |
|
implemented |
|
implemented |
|
implemented |
|
implemented |
|
implemented |
|
implemented |
|
implemented |
|
implemented |
|
implemented |
|
approved |
|
approved |
|
approved |
|
approved |
|
approved |
|
approved |
|
approved |
|
approved |
|
approved |
|
approved |
|
approved |
|
approved |
|
approved |
|
approved |
|
approved |
|
approved |
|
approved |
|
approved |
|
approved |
|
approved |
|
approved |
|
approved |
|
approved |
|
approved |
|
approved |
|
approved |
|
approved |
|
approved |
|
approved |
|
approved |
|
approved |
|
approved |
|
approved |
|
approved |
|
approved |
|
approved |
|
approved |
|
approved |
|
approved |
|
approved |
|
approved |
|
approved |
|
open |
|
approved |
|
approved |
|
open |
|
approved |
|
approved |
|
approved |
|
approved |
|
approved |
|
approved |
|
approved |
|
approved |
|
approved |
|
approved |
|
approved |
|
approved |
|
draft |
|
approved |
|
approved |
|
approved |
|
approved |
|
approved |
|
approved |
|
approved |
|
approved |
|
approved |
|
approved |
|
approved |
|
approved |
|
approved |
|
approved |
|
approved |
|
approved |
|
approved |
|
approved |
|
implemented |
|
approved |
|
approved |
|
approved |
|
approved |
|
approved |
|
approved |
|
approved |
|
approved |
|
implemented |
|
implemented |
|
implemented |
|
implemented |
|
implemented |
|
implemented |
|
implemented |
|
implemented |
|
implemented |
|
implemented |
|
implemented |
|
implemented |
|
implemented |
|
implemented |
|
implemented |
|
implemented |
|
implemented |
|
implemented |
|
implemented |
|
implemented |
|
implemented |
|
implemented |
|
implemented |
|
implemented |
|
implemented |
|
implemented |
|
implemented |
|
implemented |
|
implemented |
|
approved |
|
approved |
|
approved |
|
approved |
|
approved |
|
approved |
|
approved |
|
approved |
|
approved |
|
approved |
|
approved |
|
approved |
|
approved |
|
approved |
|
approved |
|
approved |
|
implemented |
|
implemented |
|
implemented |
|
implemented |
|
implemented |
|
implemented |
|
implemented |
|
approved |
|
approved |
|
approved |
|
approved |
|
approved |
|
approved |
|
approved |
|
approved |
|
approved |
|
approved |
|
approved |
|
approved |
|
approved |
|
approved |
|
approved |
|
approved |
|
approved |
|
approved |
|
approved |
|
approved |
|
approved |
|
approved |
|
approved |
|
approved |
|
approved |
|
approved |
|
approved |
|
approved |
|
implemented |
|
implemented |
|
approved |
|
approved |
|
approved |
|
approved |
Priority Distribution (Table)¶
Priority |
ID |
|---|---|
mandatory |
|
optional |
|
mandatory |
|
mandatory |
|
optional |
|
optional |
|
optional |
|
optional |
|
mandatory |
|
mandatory |
|
mandatory |
|
mandatory |
|
mandatory |
|
mandatory |
|
mandatory |
|
mandatory |
|
mandatory |
|
mandatory |
|
mandatory |
|
mandatory |
|
mandatory |
|
mandatory |
|
mandatory |
|
mandatory |
|
mandatory |
|
mandatory |
|
mandatory |
|
mandatory |
|
mandatory |
|
mandatory |
|
mandatory |
|
mandatory |
|
mandatory |
|
mandatory |
|
mandatory |
|
important |
|
mandatory |
|
mandatory |
|
mandatory |
|
mandatory |
|
mandatory |
|
mandatory |
|
optional |
|
optional |
|
mandatory |
|
important |
|
mandatory |
|
mandatory |
|
mandatory |
|
important |
|
mandatory |
|
mandatory |
|
mandatory |
|
mandatory |
|
mandatory |
|
important |
|
critical |
|
important |
|
mandatory |
|
mandatory |
|
important |
|
mandatory |
|
mandatory |
|
mandatory |
|
mandatory |
|
mandatory |
|
mandatory |
|
mandatory |
|
optional |
|
mandatory |
|
optional |
|
optional |
|
mandatory |
|
mandatory |
|
mandatory |
|
mandatory |
|
mandatory |
|
mandatory |
|
mandatory |
|
important |
|
optional |
|
optional |
|
optional |
|
Coverage Analysis¶
Requirements by Status¶
Status |
ID |
Title |
|---|---|---|
implemented |
Certificate Handler |
|
implemented |
Config Manager |
|
implemented |
Display Logic |
|
implemented |
Distance Sensor |
|
implemented |
LED Controller |
|
implemented |
Network Tunnel |
|
implemented |
Startup Tests |
|
implemented |
Web Server |
|
implemented |
WiFi Manager |
|
implemented |
cert_handler_get_ca_cert |
|
implemented |
cert_handler_get_info |
|
implemented |
cert_handler_get_server_cert |
|
implemented |
cert_handler_get_server_key |
|
implemented |
cert_handler_init |
|
implemented |
config_commit |
|
implemented |
config_factory_reset |
|
implemented |
config_get_all_as_json |
|
implemented |
config_get_bool |
|
implemented |
config_get_int16 |
|
implemented |
config_get_int32 |
|
implemented |
config_get_schema_json |
|
implemented |
config_get_string |
|
implemented |
config_init |
|
implemented |
config_set_all_from_json |
|
implemented |
config_set_bool |
|
implemented |
config_set_bool_no_commit |
|
implemented |
config_set_int16 |
|
implemented |
config_set_int16_no_commit |
|
implemented |
config_set_int32 |
|
implemented |
config_set_string |
|
implemented |
config_set_string_no_commit |
|
implemented |
config_write_factory_defaults |
|
implemented |
display_logic_start |
|
implemented |
distance_sensor_get_latest |
|
implemented |
distance_sensor_get_queue_overflows |
|
implemented |
distance_sensor_has_new_measurement |
|
implemented |
distance_sensor_init |
|
implemented |
distance_sensor_is_running |
|
implemented |
distance_sensor_monitor |
|
implemented |
distance_sensor_start |
|
implemented |
distance_sensor_stop |
|
implemented |
led_clear_all |
|
implemented |
led_clear_pixel |
|
implemented |
led_color_brightness |
|
implemented |
led_color_rgb |
|
implemented |
led_controller_deinit |
|
implemented |
led_controller_init |
|
implemented |
led_get_all_colors |
|
implemented |
led_get_count |
|
implemented |
led_get_pixel |
|
implemented |
led_is_initialized |
|
implemented |
led_set_pixel |
|
implemented |
led_show |
|
implemented |
netif_uart_tunnel_deinit |
|
implemented |
netif_uart_tunnel_get_handle |
|
implemented |
netif_uart_tunnel_init |
|
implemented |
led_running_test_multiple_cycles |
|
implemented |
led_running_test_rainbow |
|
implemented |
led_running_test_single_cycle |
|
implemented |
web_server_get_port |
|
implemented |
web_server_init |
|
implemented |
web_server_is_running |
|
implemented |
web_server_start |
|
implemented |
static_file_handler |
|
implemented |
web_server_stop |
|
implemented |
wifi_manager_clear_credentials |
|
implemented |
wifi_manager_get_ip_address |
|
implemented |
wifi_manager_get_status |
|
implemented |
wifi_manager_init |
|
implemented |
wifi_manager_monitor |
|
implemented |
wifi_manager_set_credentials |
|
implemented |
wifi_manager_start |
|
implemented |
wifi_manager_stop |
|
implemented |
wifi_manager_switch_to_ap |
|
implemented |
distance_sensor_error_t |
|
implemented |
distance_measurement_t |
|
implemented |
distance_raw_measurement_t |
|
implemented |
led_color_t |
|
implemented |
netif_uart_tunnel_config_t |
|
implemented |
web_server_config_t |
|
implemented |
wifi_credentials_t |
|
implemented |
wifi_manager_mode_t |
|
implemented |
wifi_status_t |
|
implemented |
JSON Schema as Configuration Source of Truth |
|
approved |
Web Interface Integration Support |
|
implemented |
NVS Error Graceful Handling |
|
implemented |
Configuration Initialization on Boot |
|
implemented |
Simple Process to Add Configuration Fields |
|
implemented |
Type Safety via Optional Static Validation |
|
open |
Configuration Schema Versioning and Migration |
|
implemented |
Parameter Grouping for UI Organization |
|
implemented |
Parameter Type System |
|
implemented |
Build-Time Factory Defaults Generation |
|
implemented |
No Runtime JSON Parsing in C Code |
|
implemented |
Key-Based NVS Storage |
|
implemented |
Type-Safe Configuration API |
|
implemented |
Persistent Configuration Storage |
|
implemented |
Factory Reset Capability |
|
implemented |
Supporting Documentation Traceability |
|
implemented |
Supported Development Environments |
|
implemented |
Debugging Guide Content |
|
implemented |
Web Flasher Guide Content |
|
implemented |
Switching Dev Modes Guide Content |
|
implemented |
QEMU Emulator Guide Content |
|
implemented |
Known Limitations Documentation |
|
implemented |
Hardware Specifications Content |
|
implemented |
Overview Index Content |
|
implemented |
Quick Start Content |
|
implemented |
README Content Scope |
|
approved |
Hardware Platform |
|
approved |
Configuration Integration |
|
approved |
Core Visualization Concept |
|
approved |
Below Minimum Distance Warning |
|
approved |
Out of Range Display |
|
approved |
WS2812 LED Strip Support |
|
approved |
Individual Pixel Control |
|
approved |
Configurable LED Count |
|
approved |
Accurate Color Display |
|
approved |
LED State Read API |
|
approved |
QEMU UART Network Bridge |
|
approved |
Packet Encapsulation |
|
approved |
Host-Side Bridge Script |
|
approved |
DHCP Client Support |
|
approved |
Conditional Compilation |
|
approved |
Emulation Setup Documentation |
|
approved |
Tunnel Throughput |
|
approved |
Packet Loss Handling |
|
approved |
Component Initialization |
|
approved |
Timing and Performance |
|
approved |
Accuracy and Calibration |
|
approved |
Timeout Error Handling |
|
approved |
Range Validation |
|
approved |
Queue Overflow Management |
|
approved |
Trigger Pulse Generation |
|
approved |
Real-Time Timestamp Capture |
|
approved |
Measurement Processing |
|
approved |
Blocking API Access |
|
approved |
Task Lifecycle Management |
|
approved |
Health Monitoring |
|
approved |
Real-Time ISR Constraints |
|
approved |
Memory Resource Limits |
|
approved |
LED Controller Initialization |
|
approved |
Visual Boot Sequence |
|
approved |
Timing Performance |
|
approved |
Garage Parking Assistance System |
|
approved |
Component-based Architecture |
|
approved |
Non-volatile Configuration Storage |
|
approved |
ESP32 Hardware Platform |
|
approved |
WiFi Connectivity |
|
approved |
Memory Management |
|
approved |
Error Handling and Recovery |
|
open |
HTTPS Support |
|
approved |
Emulator Support |
|
approved |
Emulator Network Connectivity |
|
open |
System Time and NTP Support |
|
approved |
Web-based Configuration |
|
approved |
Real-time Status Display |
|
approved |
Configuration Interface |
|
approved |
WiFi Setup Interface |
|
approved |
Web Interface Navigation |
|
approved |
HTTP Server Concurrency |
|
approved |
Configuration REST API |
|
approved |
LED State API Endpoint |
|
approved |
Web UI Responsiveness |
|
approved |
Mobile-First Design |
|
approved |
Schema-Driven Configuration Form |
|
approved |
ESP-IDF CMake Integration |
|
draft |
Certificate Handler Component Design |
|
approved |
GitHub Codespaces Integration |
|
approved |
Component Communication Pattern |
|
approved |
Configuration Manager Component Design |
|
approved |
Configuration Data Flow |
|
approved |
Error Recovery and Reset Strategy |
|
approved |
Flash Memory Configuration |
|
approved |
HTTP Server Architecture Details |
|
approved |
ESP32 Distance Sensor Layered Architecture |
|
approved |
Logging and Diagnostics Strategy |
|
approved |
Memory Management Strategy |
|
approved |
Network Tunnel Component Design |
|
approved |
System Performance Requirements |
|
approved |
QEMU Hardware Abstraction |
|
approved |
QEMU Component Selection |
|
approved |
FreeRTOS Task Organization |
|
approved |
Web Server Component Design |
|
approved |
WiFi Manager Design Details |
|
approved |
Type-Safe Configuration API |
|
implemented |
JSON Schema-Driven Architecture |
|
approved |
Bulk JSON Configuration API |
|
approved |
Factory Reset via Bulk JSON Update |
|
approved |
Adding New Configuration Fields |
|
approved |
Configuration Schema Structure |
|
approved |
JSON Schema as Single Source of Truth |
|
approved |
NVS Storage Format |
|
approved |
Type Safety Without Code Generation |
|
approved |
JSON Schema for UI Generation |
|
implemented |
Configuration Webpage Architecture |
|
implemented |
Device Reset Countdown Interface |
|
implemented |
Error Handling and User Feedback |
|
implemented |
Configuration Data Flow |
|
implemented |
Dynamic Form Generation from Schema |
|
implemented |
Complete Page Initialization Flow |
|
implemented |
JSON Array to Form Field Mapping |
|
implemented |
UI State Management |
|
implemented |
Supported Development Environments — Options |
|
implemented |
Supported Development Environments — Setup Steps |
|
implemented |
Debugging Guide — Debugging Features |
|
implemented |
Debugging Guide — Quick Start in QEMU |
|
implemented |
Web Flasher Guide — Overview and Browser Requirements |
|
implemented |
Web Flasher Guide — Flash Procedure |
|
implemented |
Dev Modes Guide — What Changes Between Modes |
|
implemented |
Dev Modes Guide — How to Switch |
|
implemented |
QEMU Guide — Starting QEMU |
|
implemented |
QEMU Guide — Stopping QEMU |
|
implemented |
QEMU Guide — Accessing the Web Interface |
|
implemented |
Known Limitations File Structure and Process |
|
implemented |
Hardware Components Listing |
|
implemented |
Hardware Pin Assignment Table |
|
implemented |
Overview Index — Navigation Section |
|
implemented |
Overview Index — Project Description |
|
implemented |
Overview Index — Audience Section |
|
implemented |
Quick Start — Hardware Path |
|
implemented |
Quick Start — QEMU Path |
|
implemented |
README Introduction and Project Link |
|
implemented |
README Metadata Section |
|
approved |
Distance-to-Visual Mapping Algorithm |
|
approved |
Embedded Arithmetic Architecture |
|
approved |
Public Display API |
|
approved |
Task-Based Architecture |
|
approved |
Configuration Integration |
|
approved |
WS2812 Hardware Integration |
|
approved |
Pixel-Level Control API |
|
approved |
Batch Operations API |
|
approved |
LED State Read API |
|
approved |
RMT Peripheral Hardware Abstraction |
|
approved |
RAM Buffer Architecture |
|
approved |
Color Representation and Conversion |
|
approved |
Error Handling and Validation |
|
approved |
Dynamic Memory Management |
|
approved |
LED Controller Simulator |
|
approved |
WS2812 Timing Specification |
|
implemented |
UART Tunnel Component Architecture |
|
implemented |
Host-Side Serial-TUN Bridge Script |
|
implemented |
Conditional Compilation — QEMU-Only Build Guard |
|
implemented |
IP Configuration and DHCP Client Integration |
|
implemented |
Emulation Setup Documentation |
|
implemented |
Performance Characteristics and Known Limitations |
|
implemented |
UART Wire Protocol — Length-Prefix Framing |
|
approved |
Distance Calculation Algorithm |
|
approved |
EMA Smoothing Filter Design |
|
approved |
Public API Design |
|
approved |
Dual-Queue Real-Time Architecture |
|
approved |
GPIO Interface Design |
|
approved |
Error Handling Design |
|
approved |
Interrupt Service Routine Design |
|
approved |
Distance Sensor Simulator Design |
|
approved |
Sensor Task Design |
|
approved |
LED Controller Dependency Design |
|
approved |
Sequential LED Pattern Algorithm |
|
approved |
Startup Integration and Cleanup |
|
approved |
Component Architecture |
|
approved |
Web Server Architecture |
|
approved |
Captive Portal Design |
|
approved |
HTTP Server Configuration |
|
approved |
Extension Guide for Web Pages |
|
approved |
Config Manager Integration Pattern |
|
approved |
WiFi Manager Integration Pattern |
|
approved |
Mobile-First Responsive Design |
|
approved |
Configuration API Endpoints |
|
approved |
System Health API Endpoint |
|
approved |
LED State API Endpoint |
|
approved |
WiFi Management REST API Endpoints |
|
approved |
URI Routing Table |
|
approved |
CORS Configuration |
|
approved |
Static File Embedding Strategy |
|
approved |
Web Server Testing Strategy |
|
implemented |
Modular Firmware Extensibility |
|
implemented |
Traceable Supporting Documentation |
|
approved |
Hardware-Free Development via QEMU Emulation |
|
approved |
Visual Distance Feedback for Parking |
|
approved |
Appliance Reliability - Just Works on Power |
|
approved |
Device Setup via Web Interface |
All Requirements List¶
Complete list of all requirements with status and links: